먼저 주어진 숫자형 문자열로 만들 수 있는 모든 숫자를 찾고 그 다음 만들어진 숫자에서 소수를 골라낸다.
"17" 로 만들 수 있는 숫자는 [1, 7, 17, 71] 이고 여기서 소수는 [7, 17, 71]
"011" 로 만들 수 있는 숫자는 [0, 1, 10, 11, 101, 110] 이고 여기서 소수는 [11, 101]

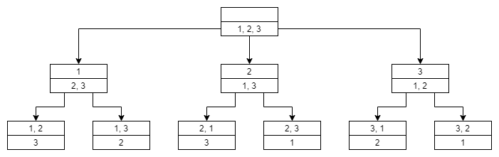
그림에서 보는 것 처럼 배열에서 루프를 돌며 숫자를 하나씩 뽑고, 남은 배열을 저장하면서 들고다니는 함수를 만들어서 계속 재귀호출하며 남은 배열이 없으면 전체 조합을 완료한 것으로 본다.
public void pick(List<String> arr, String picked, List<Integer> permArr) {
for (int i = 0; i < arr.size(); i++) {
// 입력받은 배열에서 하나씩 뽑는다.
String s = arr.get(i);
// 이미 뽑힌 숫자와 String concat을 실행한다.
String perm = picked+s;
// 뽑고 남은 배열을 저장할 임시 배열을 생성한다.
List<String> remList = new ArrayList<String>();
remList.addAll(arr); // 전체를 복사한 다음
remList.remove(i); // 뽑은 숫자를 제외한다.
// concat을 해서 만들어진 숫자가 모든 조합을 가지고 있는 배열에 이미 존재하거나
// 2이상인지 확인 후 추가한다.
int iPerm = Integer.parseInt(perm);
if(!permArr.contains(iPerm) && iPerm > 1) {
permArr.add(iPerm);
}
// 다시 재귀호출한다.
pick(remList, perm, permArr);
}
}
최종적으로 permArr에 담겨져 있는 값은 중복이 없고 2 이상인 모든 조합의 배열이 되고 이제 permArr을 순회하면서 소수인지(2부터 자기자신-1 까지 나눠봐서 모든 나머지가 0인지) 검사하는 일만 남게 된다.
따라서 최종 제출 코드는 아래와 같다.
import java.util.*;
class Solution {
public int solution(String numbers) {
int answer = 0;
List<String> numStr = new ArrayList<>();
for (int i = 0; i < numbers.length(); i++) {
char c = numbers.charAt(i);
numStr.add(String.valueOf(c));
}
List<Integer> ansList = new ArrayList<>();
pick(numStr, "", ansList);
for (Integer i : ansList) {
boolean isSosu = true;
for (int j = 2; j < i; j++) {
int div = i%j;
if(i%j == 0) {
isSosu = false;
}
}
if(isSosu) {
answer+=1;
}
}
return answer;
}
public static void pick(List<String> arr, String picked, List<Integer> permArr) {
for (int i = 0; i < arr.size(); i++) {
String s = arr.get(i);
String perm = picked+s;
List<String> remList = new ArrayList<String>();
remList.addAll(arr);
remList.remove(i);
int iPerm = Integer.parseInt(perm);
if(!permArr.contains(iPerm) && iPerm > 1) {
permArr.add(iPerm);
}
pick(remList, perm, permArr);
}
}
}

출처: 프로그래머스 코딩 테스트 연습,
https://programmers.co.kr/learn/challenges
'알고리즘 > 프로그래머스' 카테고리의 다른 글
| [프로그래머스] (깊이/너비 우선 탐색) 타겟 넘버 (0) | 2021.03.28 |
|---|---|
| [프로그래머스] (완전탐색) 카펫 (0) | 2021.03.27 |
| [프로그래머스] (완전탐색) 모의고사 (0) | 2021.03.25 |
| [프로그래머스] (정렬) H-Index (0) | 2021.03.25 |
| [프로그래머스] (정렬) 가장 큰 수 (0) | 2021.03.25 |